Есть ли формула как считается серебро?
Я так понимаю чем больше опыта тем больше серебра?

10 лайков
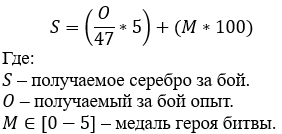
Есть.
За каждые 47 полученного в бою опыта вы получаете 5 серебра. +по 100 серебра за медали героя битвы, не более 500 за бой.
2 лайка
Получается.

5 лайков
Давайте зачётку.
8 лайков

5 лайков
А как влияет поражение победа?:
Нет. Так как О - это некоторая функция, аргументами которой являются и очки за различные действия и бездействия в бою и даже время в бою, а также на О влияют и бустеры, и медали героев битвы, при этом сами медали могут вносить разный вес - как просто деньги давать, так и участвовать в О в виде одного из множителей. Незачет
За победу в полтора раза больше дают. От этого у Димана истерика, он воспринимает это не как в полтора раза больше за победу, а как на треть меньше за поражения, которые совекам не починили злые разрабии